Mise à jour du Pacte Républicain

Modérateur : Support

Répondre
Anonyme 1
Page Wiki
dim. 27 juil. 2025 19:27

RolePlay :

✧ Mise à jour du Pacte Républicain ✧
Suite aux différents échanges avec la population.

---
Modifications.

J'ai l'honneur de porter à votre connaissance les modifications au Pacte Républicain. Ces ajustements, inspirés par nos discussions et la volonté exprimée lors de nos débats publics, notamment celui tenu à la Cave de la République, visent à façonner une structure plus juste et efficace pour notre chère Cité. En voici les principaux :

  • Changement de Titre du Chef d'État : Le titre de "Consul" est remplacé par celui de "Gouverneur".
  • Nouvelle Dénomination des Conseillers du Chef d'État : Les "Dignitaires" sont désormais appelés "Préteurs", et l'organe de soutien du Gouverneur est désigné comme la "Préture".
  • Introduction de la Séance Législative : L'Assemblée Esperienne est dotée d'une "Séance Législative" formalisée. Cette innovation majeure permettrait aux Citoyens de proposer et de faire voter des lois, offrant même la capacité de forcer la main du Gouverneur si une majorité qualifiée est atteinte.
  • Renforcement de la Séance Contestative : La limite d'une seule contestation par décision pour la "Séance Contestative" est supprimée. Cet outil suprême de l'Assemblée Esperienne serait ainsi considérablement renforcé, garantissant une meilleure surveillance des décisions.
  • Participation Accrue des Habitants aux Élections Locales : Les habitants d'Esperia seraient autorisés à assister aux Assemblées Esperiennes et, plus spécifiquement, à voter pour les élections des Intendants de leurs quartiers respectifs.
  • Exonération Fiscale pour les Aristocrates : Les Aristocrates bénéficieraient d'une exonération de 50% sur leur résidence familiale.
Merci de faire évoluer le Pacte. J'espère sincèrement que ces changements recevront l'approbation de la majorité. Je reste bien sûr disponible pour en discuter, fidèle à mon sobriquet.

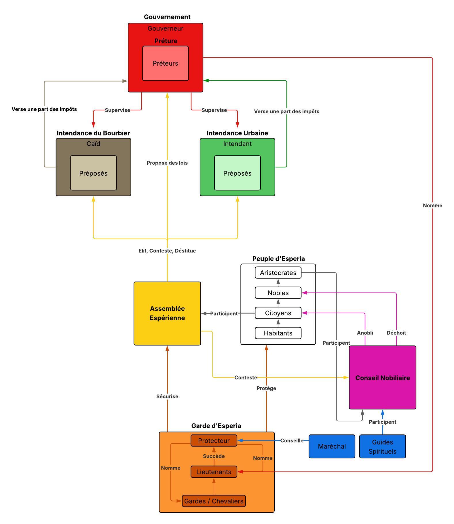
Pour ceux qui préfèrent une approche plus visuelle, un organigramme est également disponible à côté de cette affiche. Il synthétise le projet de manière claire et concise.


Pour Esperia et sa prospérité,
Votre Sire Alvize Negocielli, dit le Négociant,
Padrino de la Maisonnée Negocielli, Ambassadeur et Trésorier d'Esperia et Armateur Principal du Cercle Austral.
Image

Anonyme 1
Page Wiki
dim. 27 juil. 2025 20:30

Hors RolePlay :

Un dessin non loin de l'affiche :
Image

Anonyme 1
Page Wiki
sam. 16 août 2025 19:56

Hors RolePlay :

Affiche retirée.